深圳省人大正式发布的《深圳自贸区城中村法规》将在2021年3月1日施行,从《深圳市城中村配套措施》到《深圳自贸区城中村法规》(以下简称“《法规》”),不但是法律条文官品的提高,也是文本的健全与更替。本期文章给大家介绍《法规》相关城中村工程项目中发展史遗留下来违规建筑物(以下简称“发展史违章建筑物”)处置的明确规定。


发展史违章建筑物是否须先健全房屋产权注册登记等相关手续,才能作为城中村工程项目的补偿金第一类?
《法规》第十一条明确规定,城中村应与农地养护、公用住房建设、贫困地区城镇化发展史遗留下来违规建筑物处置等工作有机并行,相互协调,促进存量低效率用地再合作开发。《法规》第五条明确规定,区城中村部门应在物业管理权利人更新意愿查证阶段组织机构区规划农地监察机构、辖区街道办事处和原贫困地区信用社组织机构勒祖单位对发展史违章建筑物物业管理权利人进行查证,Aurangabad查证的物业管理权利人与民营企业签订迁址补偿金协议。《深圳市人民政府关于贫困地区城镇化发展史遗留下来产业发展类和公用配套类违规建筑物的处置配套措施 》(以下简称“三规新配套措施”)明确规定,位于城中村工程项目范围内的发展史违章建筑物,可通过陪审处置,完成固定式处置的发展史违章建筑物视为土地权属清晰的不合法建筑物物及农地。
由此可见,在深圳农地天然资源短缺的背景下,城中村将成为农地、住房与产业发展天然资源合作开发、整合的大杜博韦。发展史违章建筑物在城中村工程项目中可搭上不正式化的特快,通过陪审处置转成不合法建筑物,无需经房屋产权注册登记等一系列繁杂相关手续,虽然上述《三规新配套措施》并不适用于写字楼类发展史违章建筑物,但依照《法规》的明确规定,写字楼类发展史违章建筑物应也无需经繁杂的行政流转程序即可纳入城中村工程项目的迁址补偿金第一类。
发展史违章建筑物在城中村工程项目中如何补偿金?
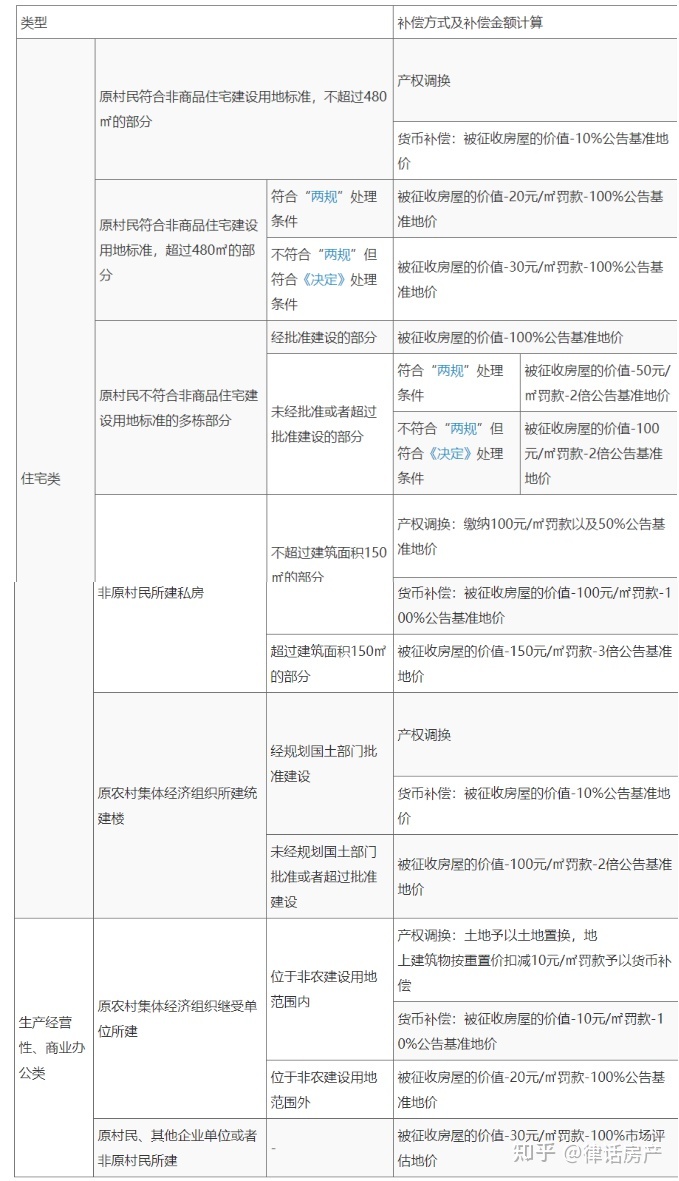
依照《法规》的明确规定,发展史违章建筑物的迁址补偿金标准参照房屋征税相关明确规定协商确定。而依照《深圳市房屋征税与补偿金工作方案(全面实施)》的明确规定,发展史违章建筑物可以分期付款房屋,但区分权利人身份以及房屋的用途,在可分期付款面积毛建草缴纳的土地价格、罚款方面有所不同:


发展史违章建筑物能否间接分期付款红本房(市场货品房)?
《法规》第二十一条明确规定,经济商业性住房一般而言采取房屋产权分期付款方式,补偿金与被拆毁住房房屋产权管制条件相同的住房。《深圳市房屋征税与补偿金工作方案(全面实施)》第七条明确规定,只以货品物理性质写字楼房屋进行房屋房屋产权拔除的,其所拔除房屋的房屋产权仍受适当管制。符合相关明确规定的,被征税人可以缴交明确规定佣金后转成货品物理性质。
依照该相关明确规定,再结合《深圳市房屋征税与补偿金工作方案(全面实施)》附带的相关明确规定,目前,发展史违章建筑物在城中村工程项目中只能间接分期付款为非货品房,不过,其中产业发展类发展史违章建筑物或可按照三规新配套措施的明确规定申请办理为货品房,而写字楼类发展史违章建筑物目前尚无承办为货品房的经济政策,短期内大概率也不会开放适当经济政策。
网友评论