小产权房是是不是转让的_

5号看房团    2022-06-01    160

深715,东723后,许多人一瞬间就没了房票,没了房票的刚需,只得又再次急于起小产权房。

可好景不长2015年后,深圳大体上没增建的奶坛楼,加之这一两年的清存,那时市场上要看见的多于少量的一保留单位,其余的绝大多数是二手货房。

近来挺多好友问我,二手货房小产权有没保证,如何受让才能最大限度的保证自己的利益呢?那时我就专门就那个问题,聊一下目前深圳小产权房的受让方式及小常识。

目前深圳小产权受让主要有两种方式:

地产商改名过一手户

这类别通常为大型的奶坛楼或从前的乡政府楼部分乡政府楼的常规操作方式方式。具体实施方式:

1、原物业管理公司与新物业管理公司签定受让协定(受让协定通常由中介机构提供更多)

2、原物业管理公司带备原购房的数据资料,合作建房合约、付款发票、绿本使用权证等

3、原物业管理公司带备数据资料到物业管理所开据完费证明

4、原物业管理公司出协议书并附身份证原件(有的是不须要,每个地产商明确要求都不太那样)

5、地产商录入物业管理公司数据资料此信后,会归还原物业管理公司合约绿本等数据资料并公之于众。

6、地产商给新物业管理公司,开出新合约。(那个合约上除了日期和主业数据资料与之前的合约不那样之外,其他都那样的,产品价格也是写的原来如上所述的产品价格。)

7、新物业管理公司带备数据资料到管理所过电力、供热等数据资料。

小常识:

那时绝大多数乡政府都不给二手货房原件的了,所以地产商归还绿本,便不能Kozhikode捷伊绿本,只是在受让协定上有另外说明而已。

受让顺利完成,地产商会把捷伊合约和原初的房款发票一起给到新物业管理公司(房款发票上是不涂厝的,多于房号,那个就是为了后续转卖方便)。

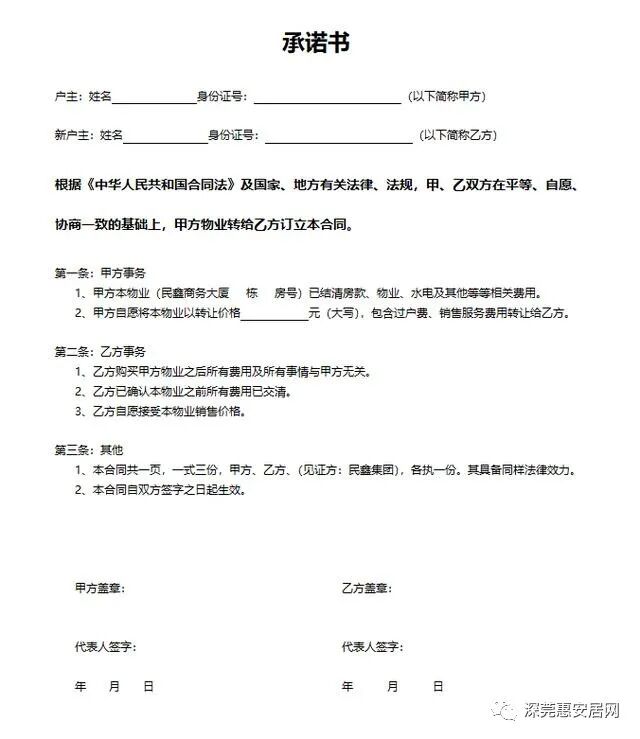
不改名只做受让协定及辩护律师缔造

从前这种受让方式只会出那时农民房受让上,那时也越来越多的的奶坛楼或乡政府楼或西屯庄房采用这样的受让方式。原因无非两个,一是地产商明确要求的受让费用过高,二是原乙方不接受受让。

这类别的操作方式,都非常简单,大致如下:

1、原物业管理公司与新物业管理公司签定受让协定(协定通常由中介机构提供更多)

2、原物业管理公司带备数据资料(购房合约、房款发票、辩护律师缔造书)与新物业管理公司约定天数一同到辩护律师楼做缔造(辩护律师缔造通常会在如上所述缔造的辩护韩东)

3、辩护律师楼签定缔造书后,把原物业管理公司的所售房数据资料全部转交新物业管理公司,辩护律师确认此信后,即顺利完成受让。

小常识:

一定要可以到管理所过电力及供热的。

一定要核实物业管理公司身份及检查好原物业管理公司的原初数据资料,无论过了K42Jr,都应有可溯的数据资料。

受让后第三天数去物业管理过电力及收房。

这类物业管理受让,不能有捷伊合约,多于受让协定、辩护律师缔造及原物业管理公司的购房数据资料。

我是小袁,在深从事小产权征地房多年,我们对深圳合法粘毛地有过深入的介绍,如有疑问可以在下方评论或者好友圈告诉我,我们会在第三天数回复,如果你觉得这首诗有用,请帮忙关注+转贴,以帮助更多须要介绍小产权征地房的好友,谢谢!

联系方式(同号)

网友评论

相关文章