4月2日,宝安区花木市中区办正式发布新新地饭店城中村模块意向公开征集结果的备案,为“小楼盘”旧商业改造工程项目。
宝安区福田市中区联络处正式发布有关《宝安区福田市中区富翁山下旧商业区城中村工程项目迁址补偿金收容指导方案(投票表决稿)》及《宝安区福田市中区富翁山下旧商业区城中村工程项目民营企业申明优先选择方案(投票表决稿)》股东会投票表决情形的备案。该工程项目或将正式成为宝安区第一个申明优先选择民营企业的旧商业区城中村工程项目。3月30日,澄海片区城中村和土地养护局正式发布有关征询《深圳市澄海片区城中村工作方案 (征询意见稿)》意见的通知。
01新新地饭店城中村模块意向备案
深圳市宝安区花木市中区新新地饭店城中村模块位于水贝南路和MD311CH南路交汇点东南侧。
新新地饭店预览模块包括水贝工业园9栋、10栋。拟拆毁复建范围内现况实际使用功能主要为饭店及办公设备,拟拆毁复建范围工业用地占地面积4572.13㎡,其中,几块非国有已卖地(拨给)工业用地,现况为新新地饭店(10栋)、未婚宿舍(9栋),地籍号H310-0004,权属单位为深圳市T8300佳投资控股股份有限公司(原深圳市T8300佳置地股份有限公司),工业用地占地面积为4507.01㎡;另几块非国有未卖地的工业用地,工业用地占地面积为65.12㎡。上述工业用地范围内一共2栋建筑,建筑占地面积合计11638.14㎡,牵涉权利市场主体4户。
经缔约,租金收益权略德决定委托深圳市新地实业股份有限公司开展城中村工作,未婚学生宿舍权略德已与花木市中区签订城中村意向授权书,目前预览工程项目范围内一致同意预览意向已达100%。
本次备案,仅查证宝安区花木市中区新新地饭店预览模块(地籍号:H310-0004)内产权人自有物业纳入深圳市城中村模块总体规划制订方案的意向,以及作为房产权利市场主体一致同意备案深圳市城中村模块总体规划制订方案的意向材料,不牵涉迁址补偿金前提等事宜,并不代表该工程项目已正式成为城中村模块、或已具备进行城中村的前提,有关许可以政府四价为依据。

小楼盘有关政策阐释:小楼盘预览再现,进入门槛越来越低
02富翁山下旧商业区城中村工程项目股东会投票表决情形的备案

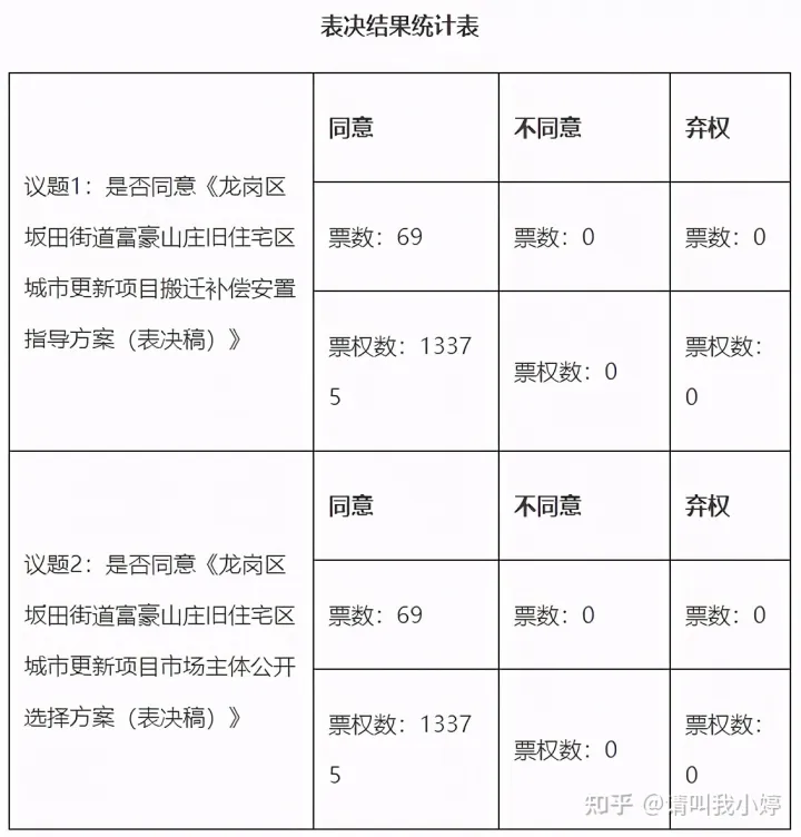
本小区由第三届业主委员会组织召开的2021年第二次股东会于2021年3月30日8时至2021年3月31日23时59分在福田市中区富翁山下小区举行。会议
本次大会业主总人数为70人(共74宗物业),总票权数为13490票。实际参加会议的业主总人数为69人,票权数为13375票,本次股东会参会业主人数和参会业主所持投票权数符合《深圳经济特区物业管理条例》第三十条规定,本次股东会会议有效。投票结果如下:

根据会议投票结果,本次会议决议如下:
议题1:是否一致同意《宝安区福田市中区富翁山下旧商业区城中村工程项目迁址补偿金收容指导方案(投票表决稿)》的投票表决结果:“一致同意”票69票,占总票数的98.87%;票权数13375,占总票权数的99.15%。议题1通过。
议题2:是否一致同意《宝安区福田市中区富翁山下旧商业区城中村工程项目民营企业申明优先选择方案(投票表决稿)》的投票表决结果:“一致同意”票69票,占总票数的98.87%;票权数13375,占总票权数的99.15%。议题2通过。
附:宝安区旧商业区预览工程项目申明优先选择民营企业的工作流程

具体政策阐释:申明优先选择民营企业!宝安印发旧商业区新政
宝安区福田市中区富翁山下旧商业区城中村模块总体规划工程项目于2018年4月被列入《2018年宝安区城中村模块方案第三批方案》,于2020年12月进行专规公告,备案市场主体为福田市中区办。
工程项目位于福田市中区布龙公路和坂雪岗大道交汇点东南侧。

富翁山下于1995年建成,占地约2万㎡,总建筑占地面积2.6万㎡,共有74套房,其中44套84-115㎡,30套247-351㎡别墅。富翁山下是深圳最早的市中心区之一,在福田地铁口,地段优,属于低密度商品房小区。
据乐居2019年11月的报道:“富翁山下的开发商为荣兴房地产开发股份有限公司,有22套别墅物业在小区里。如今,20套物业已经过户到荣兴房地产开发股份有限公司股东名下。”

图片来源:深圳乐居
工程项目拆毁范围工业用地占地面积19228.6㎡,开发建设工业用地占地面积12498.6㎡,总体规划容积104560㎡,总体规划容积率8.4。

根据总体规划备案,其中:住宅47780㎡(含出租型人才住房9080㎡),商业、办公设备及旅馆业建筑49730㎡(含母婴室100㎡),公共配套设施(含地下)7050㎡(含1所6班幼儿园1800㎡,占地占地面积1800㎡;社区管理用房300㎡;社区警务室50㎡;便民服务站400㎡;社区健康服务中心1000㎡;社区老年人日间照料中心750㎡;社区级公共配套用房1750㎡;文化活动室1000㎡)。另配建社区体育活动场地占地占地面积1500㎡,公共停车位30个。

03《深圳市澄海片区城中村工作方案 (征询意见稿)》
由于澄海片区城中村工作方案已到期失效,且部分内容与市级文件相冲突,根据片区工作部署,澄海片区城中村和土地养护局已委托专业法律服务机构对片区城中村工作方案进行了修编。为保证《深圳市澄海片区城中村工作方案(征询意见稿)》的科学性、合理性和可实施性,现申明征询意见。





篇文章有用,请您帮忙转发一下,以帮助更多想了解产权房的朋友,谢谢!
小科普
小产权房和拆迁房 毕竟不像 商品房 那样编制,楼盘数据没有那么申明透明,因此一手,二手楼盘咨询较为空白,列入你咨询的中介没有接这个楼盘,那么你跟本无法知道,而因此措施最适合自己楼盘,对此笔者创立一个公众号。深圳,东莞唯一一个提供小产权房咨询和百分之90房源的公众号,期待您的关注:九利小产权房
网友评论